Cut admin time and bill more
If you are like many other client service business owners, you are spending way to much time drowning in manual admin work to run your business, and not enough time on billable work that pays the bills.
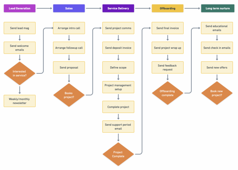
In this guide, you’ll discover the 5 core workflows that most client services business have, with examples of the activities in each workflow.
By breaking your business operations into defined workflows, you’ll be able to streamline and automate each one separately without the overwhelming of looking at everything at once.
Once you understand what the workflow are, you can map yours out and find ways to automate them. This cuts your admin time, freeing you up to do more client work and bill more!
Hi, I’m Blair
I’m the founder and principal consultant here at Automation Sprints. I help businesses to streamline operations, get data into the right systems, free up teams to do creative work and leverage automation.
Why listen to me?

Get the 5 workflows
Get the 5 core workflows you need to simplify & automate in your service-based business. Cut admin time and increase revenue.
You’ll also get a weekly free automation idea to help you free up time in your business.
what’s included
The guide will help you to define your core workflows, map them out and automate them.
Overview of the 5 core workflows for client service businesses
With each workflow, you’ll get an example of the typical activities within it
There is a special offer for you at the end of the guide. Keep any eye out for that!
Harness the power of automation.
Reducing workload and empower your team to focus on what really matters


