5 core workflows
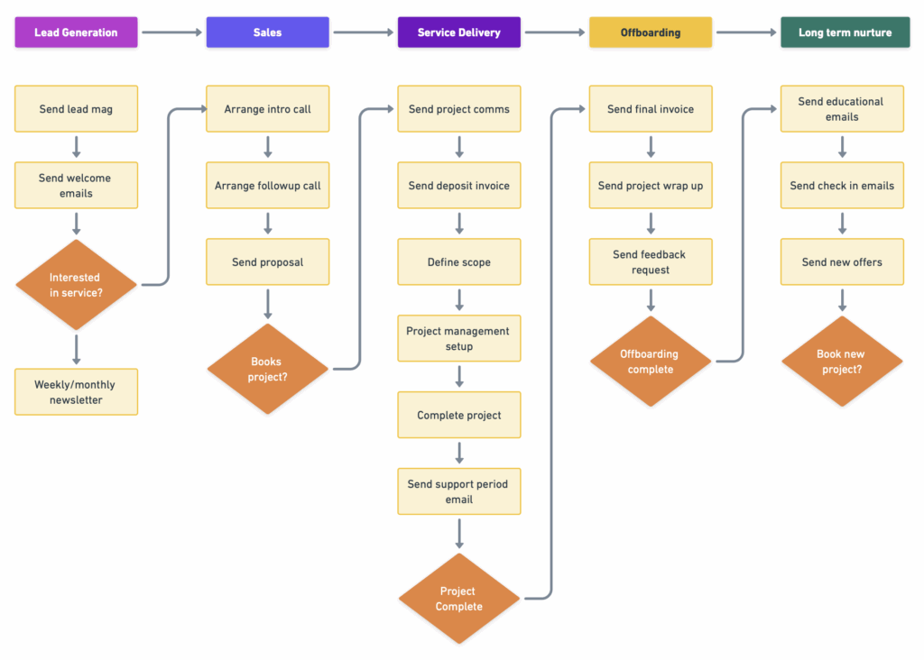
Get the 5 core workflows you need to simplify and automate in your client service business. Cut admin time and increase revenue.

Get the 5 core workflows you need to simplify and automate in your client service business. Cut admin time and increase revenue.